Entradas

Mostrando entradas de septiembre, 2021

Algoritmo heladeria

Imagen
  Link del audio con respuestas y explicación https://voca.ro/1k2v6QdW5CdZ

MAPA CONCEPTUAL CARATERIZANDO UN SISTEMA

Imagen
 Para ver con mayor claridad el mapa conceptual haga clic en el siguiente enlace https://www.xmind.net/m/pgmMCg

Resumen gráfico de teoría general de sistemas

Imagen
  Para ver con mayor claridad el mapa mental haga clic en el siguiente enlace https://www.xmind.net/m/khSU4L

Sistemas estáticos y dinámicos

Imagen
  Para visualizar el mapa con mayor claridad haga clic en el siguiente enlace https://www.xmind.net/m/9yqgHG

Relaciona la frase con el concepto correspondiente

Imagen
 

Diagrama sistema liquidación de nómina

Imagen
En este diagrama del sistema de liquidación de nómina se puede ver que primero se buscan las novedades de nómina del empleado, horas trabajadas, horas extras, las prestaciones sociales y aporte a la seguridad social, dando cuenta de esto se calcula el salario del empleado, se hace la liquidación, se genera el comprobante  de la nómina y se hace el pago de esta. Si se falla en el proceso de verificar las novedades el área de contabilidad deberá de realizar nuevamente el proceso y hacer un seguimiento.

La resiliencia

Imagen
  Para ver con mayor claridad el mapa conceptual haga clic en el siguiente enlace https://www.xmind.net/m/7T2TJZ/

Estructuras de Decisión Selectivas o Condicionales

Adjunto el documento con los algoritmos del documento Estructuras de decisión https://docs.google.com/document/d/1zWMwVMRVXYs1NsFMFgjUQgubFfDSNWkIA9OZ_4wgO2M/edit?usp=sharing

Mapa conceptual estructuras condicionales

Imagen
  Si desea ver con más detalle el mapa conceptual haga clic en el siguiente enlace https://coggle.it/diagram/YUkzTWWJeigSphIx/t/estructuras-condicionales

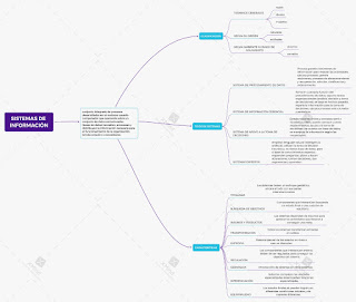
Tipos de sistemas

Imagen
¿P or qué los sistemas de información y los sistemas de procesamiento de datos se consideran sistemas abiertos? Estos sistemas ayudan a administrar, recolectar, recuperar, procesar, almacenar y distribuir  información relevante para los procesos fundamentales y las particularidades de cada organización, por esto se  consideran abiertos porque realizan intercambios en su entorno a medida que reciben flujos del ambiente y es  apto para realizarse cambios o ajustes en su comportamiento según las entradas que reciba. A continuación  adjunto el mapa sinóptico sobre los tipos de sistemas Para ver con mayor claridad este mapa haga click en el siguiente enlace https://www.xmind.net/m/zp8RqK

Importancia de la planificación de hilos y procesos del procesador

  ¿Por qué sigue siendo necesario planificar los procesos que pasan por el procesador? Sigue siendo necesario porque el planificador de procesos es el encargado de asignar a que proceso se asigna el recurso procesador y durante cuanto tiempo, para definir que programas son mas necesarios y así otorgarle mayores recursos. ¿Qué implicaciones presenta en la eficiencia del procesador trabajar con hilos en vez de trabajar sólo con procesos? Cada vez que el planificador elige qué proceso pasar de Listo a En ejecución debe considerar buena parte de dicha información, la simple transferencia de todo esto entre la memoria y el procesador podría llevar a un desperdicio de tiempo en asuntos administrativos. Los procesos que implementan hilos ganan un poco en el rendimiento gracias a no tener que reemplazar al PCB activo cuando intercalan la ejecución de sus diferentes hilos; pero además de esto, ganan mucho más por la ventaja de compartir espacio de memoria sin tener que establecerlo explícit...

Resumen de procesos

Buenas tardes, a continuación adjunto mi infografía con el resumen de los procesos. Click aquí para visualizar la infografía En esta se visualiza información sobre:  tipos de planificación de procesos, tipos de proceso, midiendo la respuesta, algoritmos de planificación, objetivos de la planificación, First Come First Served (FCFS), ronda (Round Robin), el proceso más corto a continuación (SPN, shortest process next), ronda egoísta (SRR, selfish round robin), retroalimentación multinivel (FB, multilevel feedback), esquemas híbridos, planificación de hilos, los hilos POSIX (pthreads), tiempo real duro y suave, sistema operativo interrumpible (prevenible), inversión de prioridades y administración de memoria.

¿Qué conceptos identificó sobre algoritmos básicos mediante el estudio de esta unidad?

Imagen
Mapa unidad 1 Para visualizar con mayor facilidad el mapa vaya al siguiente link https://www.xmind.net/m/5aMJWc Evidencia juego Ozaira

Objetivos de Desarrollo Sostenible

Imagen
  Hola te invito a que me sigas en mi Twitter como @EimiPascualBrav y con el  hashtag  #yoestudiolosODSenelPascualBravo

Tarea - Explico el desarrollo humano

Imagen
EXPLICO EL DESARROLLO HUMANO https://www.youtube.com/watch?v=bL-Ar49qR60

¿Por qué los colombianos somos pobres?

¿POR QUÉ LOS COLOMBIANOS SOMOS POBRES? En paises como Japón y suiza hay una cultura muy organizada de apoyo hacia los demás, disciplina, inversión en el desarrollo de los mismo habitantes. Ellos saben que el tesoro más importante que tienen son las personas, por esto invierten en educación salud e investigaciones, lo cual los hace estar entre los paises del primer mundo y ser parte de las potencias mundiales. En Colombia esto no es así, aquí tenemos la mentalidad del dinero fácil, ser impacientes y egoistas, no nos gusta trabajar en equipo, no nos preocupamos por nuestros allegados, lo que hace que no avancemos como sociedad, para nosotros son más importantes las cosas que las personas, no invertimos en la salud, ni educación para nuestros niños y hay muchas personas a las cuales les da pereza aprender e innovar, porque quieren tener todo de la noche a la mañana y esa mentalidad es la que no nos deja avanzar. Debemos de cambiar nuestra mentalidad, darnos cuenta que para salir adelante ...